Masz głowę do automatyki? Czas to pokazać! 👇
Rusza konkurs dla elektryków, automatyków i studentów, którzy chcą wykorzystać potencjał przekaźników programowalnych w praktyce. Do wygrania pakiet startowy EASY od @EATON Electric – wszechstronne narzędzie, które sprawdzi się zarówno w prostych, jak i bardziej zaawansowanych projektach.
🎯 ZADANIE KONKURSOWE:
Opisz, jaką automatykę chciałbyś zrealizować przy użyciu przekaźnika EASY i wykonaj kilka prostych kroków.
Swoją pracę konkursową dodaj jako odpowiedź w tym wątku – tylko w ten sposób zgłoszenie będzie brane pod uwagę.
W pracy konkursowej (zamieszczonej w tym wątku) uwzględnij:
- Jaki jest cel projektu (co ma robić Twój układ),
- Ideowy schemat logiczny działania (może być odręczny, np. zdjęcie kartki),
- Zdjęcie konfiguracji – wykonaj je w następujący sposób:
- Pobierz oprogramowanie easySoft V8.31 – klikając na link,
- Wybierz urządzenie podstawowe,
- Dobierz dodatkowe moduły rozszerzeń (np. rozszerzenia cyfrowe / analogowe / komunikacyjne),
- Zrób zrzut ekranu.
📌 Pamiętaj: pracę konkursową opublikuj w tym wątku do 30.09.2025.
🏆 Nagrody do wygrania:
5 Pakietów startowych EASY – przekaźnik programowalny, kabel, licencja easySoft i więcej!
👉 Szczegóły nagrody: link do TIM
Partnerem konkursu jest firma EATON.
Nie przegap okazji – weź udział, pokaż swój pomysł i zgarnij sprzęt, z którym wejdziesz w świat automatyki na EASY!
📄 Regulamin konkursu: https://laczynasnapiecie.pl/static/regulamin-ramowy-konkursu-2025.docx
Odpowiedzi (20)
- Sortuj według
- Ostatnio dodane
- Najwyżej ocenione
- Sortuj od najstarszych
-
-
Dziękujemy za wszystkie zgłoszenia! Nasze jury zapoznaje się z nimi i niedługo wrócimy z ogłoszeniem zwycięzców.
-
Biorę udział w konkursie i akceptuję regulamin konkursu.
Tytuł mojego projektu: Inteligentna sala egzaminacyjna z systemem antyściągającym opartym o PLC
Jako nauczyciel mechatroniki w technikum stale poszukuję nowoczesnych rozwiązań, które pozwolą mi rozwijać kompetencje zawodowe oraz przekazywać uczniom praktyczną wiedzę w obszarze automatyki i systemów sterowania. Udział w konkursie „Zaprojektuj automatykę i wygraj EASY od EATON” daje mi szansę na realizację pomysłu, który łączy praktykę inżynierską z realnymi potrzebami edukacyjnymi.
Mój projekt polega na wykorzystaniu sterownika PLC do stworzenia inteligentnej sali egzaminacyjnej, której zadaniem jest monitorowanie warunków panujących podczas testów i egzaminów oraz wspieranie uczciwego przebiegu sprawdzianów. PLC pełni rolę centralnego układu sterowania, integrując różne urządzenia: czujniki temperatury, wilgotności i natężenia oświetlenia, kamery, mikrofony kierunkowe, a także system oświetlenia i sygnalizacji. Rozwiązanie to pozwoli nie tylko na zwiększenie komfortu i bezpieczeństwa uczniów, ale również na ograniczenie nieuczciwych praktyk egzaminacyjnych.
Dzięki otrzymaniu sterownika EASY od EATON będę mógł nie tylko rozwinąć własne umiejętności w zakresie programowania i konfiguracji systemów automatyki, lecz przede wszystkim wykorzystać go w dydaktyce. Uczniowie technikum zyskają możliwość pracy na rzeczywistym urządzeniu przemysłowym, poznając praktyczne zastosowania PLC w innowacyjnych projektach, co zwiększy ich atrakcyjność na rynku pracy.Elementy sterowania EATON:
EASY-E4-UC-12RCX1 - (Urządzenie podstawowe, 12-24 V DC, 24 V AC, 8DI(4AI), przekaźnik 4DO, zacisk śrubowy)
EASY-E4-UC-16RE1 - (Rozszerzenie wejścia/wyjścia, 12-24 V DC, 24 V AC, 8DI przekaźnik 8DO, zacisk śrubowy)
EASY-RTD-DC-43-03B2-00 - (easyE RTD Advanced)
EASY-E4-DC-6AE1 - (Rozszerzenie wejścia/wyjścia, 24 V DC, 4AI, 2AO, 4 wejścia analogowe, 2 wyjścia analogowe, zacisk śrubowy)
Podstawowe funkcje systemu to:
Detekcja hałasu i mowy: mikrofony kierunkowe wykrywają szept lub rozmowy.
PLC analizuje poziom hałasu – jeśli przekroczy określony próg, system wysyła sygnał ostrzegawczy nauczycielowi lub uruchamia kamerę skierowaną na podejrzane miejsce.
Analiza ruchu i pozycji ucznia: czujniki ruchu i obecności monitorują nieautoryzowane przemieszczenia się uczniów. Jeśli uczeń wstanie lub odwróci się poza dozwolonym zakresem, PLC rejestruje zdarzenie.
Adaptacyjne oświetlenie: system oświetlenia dostosowuje natężenie światła do warunków zewnętrznych oraz aktywności uczniów (np. przy wzmożonym ruchu przyciemnia światło w tym obszarze, aby zniechęcić do kontaktu wzrokowego).
Zarządzanie ekranami ochronnymi: w zależności od trybu egzaminu, PLC może automatycznie rozłożyć lub zwinąć przegrody między stanowiskami.
Zdalne raportowanie PLC komunikuje się z systemem komputerowym szkoły – tworzy logi z egzaminów, które zawierają np. czas trwania, wykryte incydenty, momenty podwyższonego hałasu itp.Do projektu załączam zrzut konfiguracji z easySoft, schemat ideowy, wizualizacja sali egzaminacyjnej
-
Biorę udział w konkursie i akceptuję regulamin konkursu.
Inteligentny System Predykcyjnego Utrzymania Ruchu Maszyn z wykorzystaniem Eaton Easy i AWS IoT Core
1. Opis ogólny
Projekt zakłada stworzenie systemu predykcyjnego utrzymania ruchu (Predictive Maintenance), który redukuje nieplanowane przestoje maszyn i realnie obniża koszty eksploatacji. Rozwiązanie łączy lokalny sterownik (Eaton Easy) z zaawansowaną analityką danych w chmurze (AWS IoT Core).
System działa dwutorowo:
- lokalnie zbiera i analizuje parametry pracy maszyn (wibracje, temperatura, pobór prądu),
- w chmurze wykorzystuje algorytmy ML/DL do predykcji i wczesnego wykrywania symptomów awarii (np. uszkodzeń łożysk, przegrzewania silników).
Dzięki temu operatorzy mogą podejmować działania serwisowe zanim dojdzie do kosztownej awarii, a przedsiębiorstwa zyskują zwiększoną kontrolę nad dostępnością i żywotnością parku maszynowego.
2. Cel projektu
- Opracowanie systemu predictive maintenance do monitorowania pracy urządzeń w oparciu o Eaton Easy
- Integracja sterownika Eaton Easy z chmurą przy użyciu protokołu MQTT.
- Implementacja dwóch podejść do analizy danych:
- usług chmurowych - AWS Lookout for Equipment
- darmowych (open source) rozwiązań Machine Learning (ML)/Deep Learning (DL)
3. Architektura systemu
- Część lokalna (Edge):
- Sterownik Eaton Easy odbiera dane z czujników (moduły analogowe).
- Wbudowane reguły progowe pozwalają natychmiast reagować: powiadamiają obsługę lub opcjonalnie zatrzymują maszynę.
- System działa niezależnie nawet w przypadku braku łączności z chmurą.
- Część chmurowa:
- Dane przesyłane są do AWS IoT Core przez MQTT.
- Zaawansowane algorytmy analizują trendy i przewidują awarie z wyprzedzeniem.
- Wyniki analizy, na przykład dynamicznie aktualizowane progi alarmowe, są przekazywane z powrotem do sterownika.
- Dashboard i notyfikacje:
- Wizualizacja w czasie rzeczywistym (AWS QuickSight, Grafana).
- Automatyczne alerty mailowe i raportowanie stanu maszyn.
4. Podejścia do analizy danych
A. AWS Lookout for Equipment
- Gotowa usługa chmurowa przeznaczona do predykcyjnego utrzymania ruchu.
- Automatyczne trenowanie modeli na danych z maszyn.
- Zalety: krótki czas wdrożenia, brak konieczności specjalistycznej wiedzy ML.
- Wady: wyższy koszt, brak pełnej kontroli nad modelem.
B. Open Source AI/ML/DL
- Wykorzystanie popularnych frameworków do uczenia maszynowego, takich jak PyTorch / TensorFlow
- Zalety: pełna kontrola nad modelem, niskie koszty licencyjne, elastyczność.
- Wady: duża trudność wdrożenia, konieczność posiadania specjalistów i infrastruktury obliczeniowej.
5. Innowacyjność projektu
- Połączenie lokalnych zabezpieczeń maszyn z predykcyjną analizą AI w chmurze.
- Hybrydowa architektura zapewniająca bezpieczeństwo nawet przy braku Internetu.
- Możliwość wyboru między komercyjną usługą chmurową a elastycznym podejściem open source.
- Skalowalność i gotowość do pracy w środowiskach przemysłowych od automotive po przemysł ciężki.
6. Korzyści biznesowe
- Minimalizacja nieplanowanych przestojów dzięki wcześniejszemu wykrywaniu awarii.
- Redukcja kosztów utrzymania poprzez optymalizację harmonogramu serwisów i wymian.
- Elastyczność wdrożenia – system dopasowuje się zarówno do dużych, jak i mniejszych zakładów.
- Zgodność z trendami Industry 4.0 – pełna integracja IoT, chmury i AI.
7. Podsumowanie
To rozwiązanie to gotowy do wdrożenia system predykcyjnego utrzymania ruchu, który w praktyce podnosi niezawodność maszyn i ogranicza koszty operacyjne.
Hybrydowa architektura łącząca lokalne zabezpieczenia z chmurową analizą AI to nie wizja przyszłości, lecz realne narzędzie biznesowe. Dzięki dwóm podejściom do analizy danych (AWS Lookout for Equipment i open source ML/DL) system daje możliwość wyboru i elastyczność we wdrażaniu sztucznej inteligencji w procesach przemysłowych.
-
Biorę udział w konkursie i akceptuję regulamin konkursu.
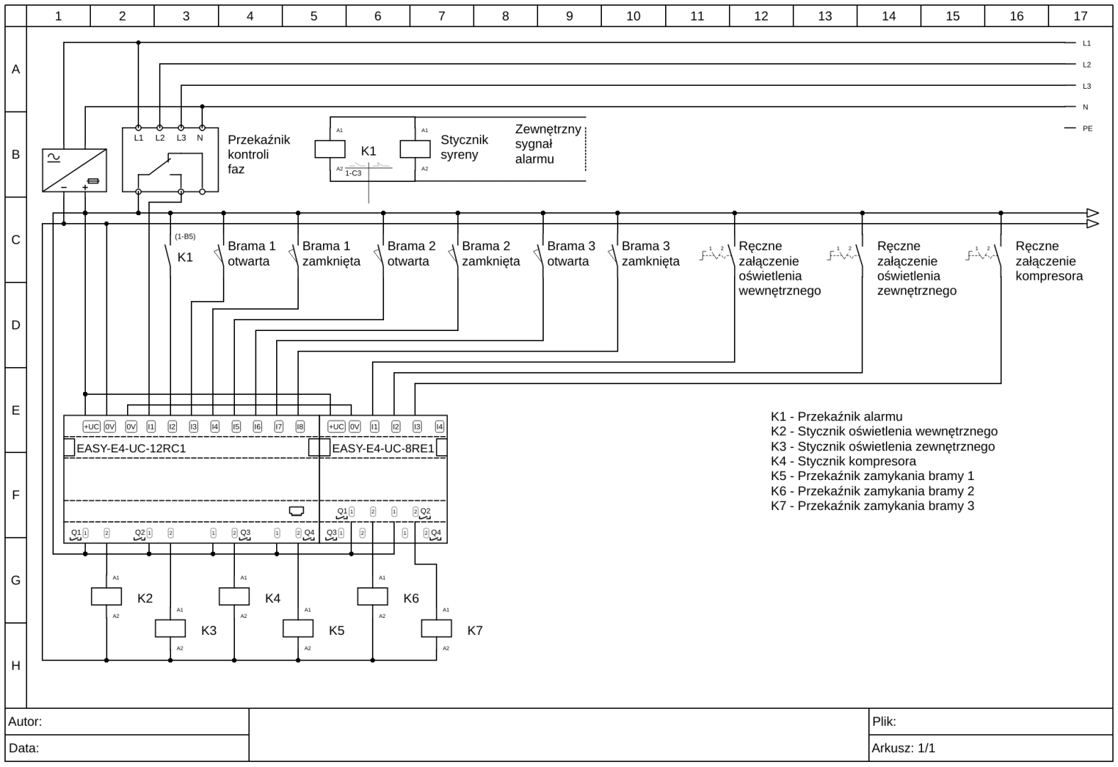
System wsparcia OSP z wykorzystaniem przekaźnika Eaton EASY
Celem projektu jest stworzenie zintegrowanego, niezawodnego układu automatyki wspierającego pracę strażaków ochotników podczas wyjazdów alarmowych. System oparty o przekaźnik programowalny Eaton EASY integruje sterowanie oświetleniem, bramami garażowymi, sygnalizacją świetlną oraz kompresorem, podnosząc bezpieczeństwo i skracając czas reakcji.
W większości jednostek Ochotniczych Straży Pożarnych w Polsce strażacy udają się do remizy dopiero po ogłoszeniu alarmu (nie pełnią dyżurów w jednostce). To działanie pod presją czasu i w stresie, dlatego każdy element automatyki, który ułatwia podejmowanie decyzji, eliminuje zbędne czynności i skraca czas wyjazdu, jest niezwykle ważny.
Kilka częstych problemów i utrudnień, które ma rozwiązać projekt:
- Ciemność – pierwszy strażak docierający do remizy musi szybko dostać się do środka i potrzebuje od razu oświetlonego terenu.
- Brak powietrza w pneumatycznych układach hamulcowych samochodów ciężarowych - napełnianie zaczyna się dopiero po uruchomieniu silnika pojazdu.
- Wyjazd samochodem zanim brama otworzy się do końca, co grozi jej uszkodzeniem.
- Pozostawienie otwartych bram garażowych po wyjeździe do akcji
Funkcje systemu:
- Automatyczne włączanie oświetlenia terenu przed remizą i wnętrza budynku po wywołaniu alarmu, zgodnie z zegarem astronomicznym.
- Automatyczne uruchamianie kompresora napełniającego układy pneumatyczne w pojazdach.
- Sygnalizacja świetlna (zielona/czerwona) informująca kierowców o stanie otwarcia bramy i możliwości bezpiecznego wyjazdu.
- Kontrola bram garażowych: samoczynne zamykanie po określonym czasie.
- Powiadomienia w przypadku problemów z zamknięciem bramy.
- Kontrola zasilania i powiadamianie o jego braku.
Opis działania:
Alarmowanie
Alarmowanie jednostki załączane jest najczęściej drogą radiową. Odpowiedni moduł załącza stycznik syreny alarmowej. Równolegle do cewki stycznika zostanie podłączony przekaźnik podający sygnał cyfrowy na wejście sterownika, informujący o załączeniu alarmu.
Oświetlenie
W godzinach nocnych system automatycznie załącza oświetlenie w budynku i na zewnątrz. Światła gasną po zamknięciu wszystkich bram, ale ponownie włączają się przy powrocie z akcji i otwarciu bramy, by ułatwić bezpieczny wjazd.
Kompresor
Po sygnale alarmowym uruchamiany jest kompresor, który napełnia układy hamulcowe pojazdów. Jego start następuje z krótkim opóźnieniem, aby uniknąć przeciążenia sieci podczas równoczesnego rozruchu silnika syreny mechanicznej. Kompresor pracuje przez określony czas.
Kontrola bram
System monitoruje stan bram za pomocą czujników (wyłączników krańcowych lub kontaktronów). Jeśli pozostaną otwarte zbyt długo, do sterowników bram zostaje wysłany sygnał ich zamknięcia. W przypadku awarii lub niedomknięcia generowane jest powiadomienie e-mail. Przy każdej bramie znajduje się świetlny sygnalizator otwarcia (zielony/czerwony), który informuje kierowcę, czy może bezpiecznie wyjechać.
Zasilanie
Ze względu na silniki trójfazowe w napędach bram system wykorzystuje przekaźnik kontroli faz. W razie problemów z zasilaniem wysyłane jest powiadomienie e-mail i załącza się kontrolka informująca o konieczność otwarcia bram ręcznie lub przy użyciu agregatu prądotwórczego.
Sterownik zasilany jest przez zasilacz buforowy, aby umożliwić pracę przy braku zasilania sieciowego.
-
Biorę udział w konkursie i akceptuję regulamin konkursu.
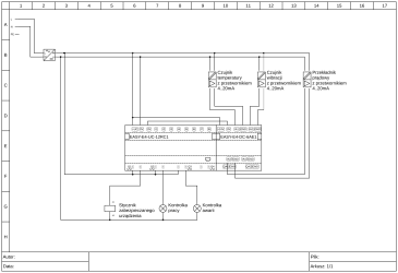
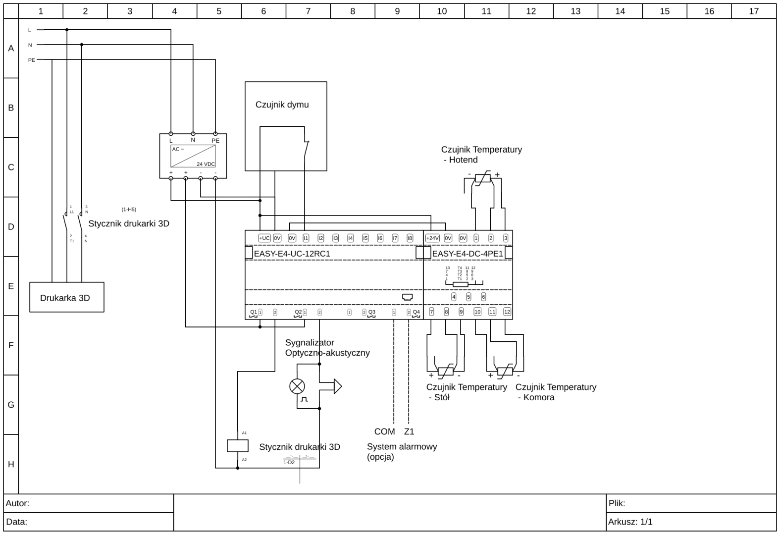
Problem tzw. thermal runaway w drukarkach 3D polega na niekontrolowanym wzroście temperatury elementów grzejnych – hotendu, stołu lub komory – w wyniku uszkodzenia czujnika, awarii układu sterującego lub błędu oprogramowania. Może to prowadzić do przegrzania i w konsekwencji do pożaru. Aby wyeliminować to ryzyko, projekt zakłada zastosowanie niezależnego systemu nadzoru opartego na sterowniku PLC. Urządzenie będzie monitorować temperaturę z trzech czujników PT1000 oraz stan czujnika dymu. W przypadku wykrycia przekroczenia bezpiecznych progów lub obecności dymu system natychmiast zareaguje – odcinając zasilanie i sygnalizując zagrożenie. Dzięki temu możliwe jest zwiększenie bezpieczeństwa użytkowania drukarek 3D i ochrona przed skutkami awarii układów grzewczych.
Czujniki temperatury będą umieszczone bezpośrednio przy grzałkach hotendu, stołu oraz komory. W przypadku drukarek bez zabudowanej komory trzeci czujnik zostanie zamontowany nad obszarem roboczym. Progi temperatur krytycznych będą definiowane z poziomu menu sterownika. W razie zagrożenia system uruchomi syrenę alarmową oraz przełączy styk bezpotencjałowy, co pozwoli na wywołanie zdarzenia w istniejącym systemie alarmowym lub przeciwpożarowym budynku. Dodatkowo wysyłana będzie wiadomość e-mail na wskazane adresy.
Modułowa konstrukcja umożliwia łatwe dostosowanie systemu do nadzoru innych urządzeń grzewczych, a także integrację jako element większych układów sterowania.
-
Akceptuję regulamin konkursu.
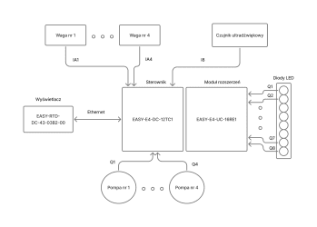
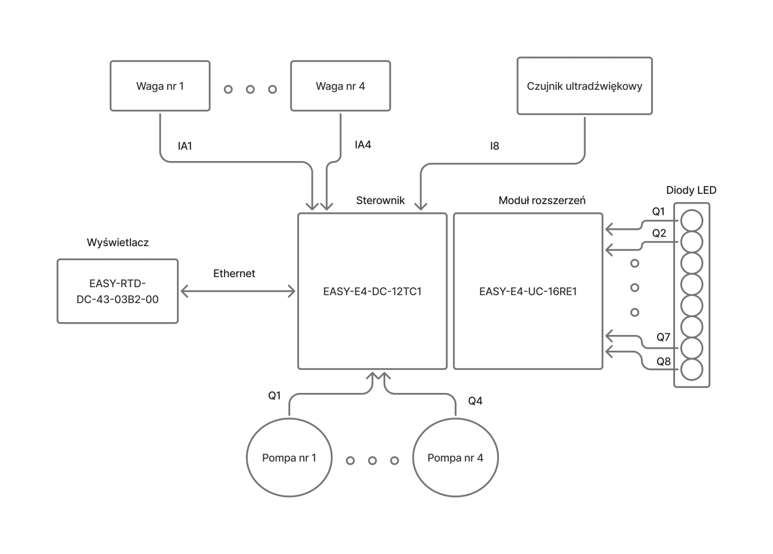
Cel projektu:
Celem projektu jest zaprojektowanie automatycznej maszyny barmańskiej, służącej do przygotowywania napojów według określonych receptur. Urządzenie będzie realizować dozowanie kilku składników jednocześnie, co przełoży się na skrócenie czasu obsługi w porównaniu do tradycyjnego sposobu przygotowywania drinków. Maszyna zapewni także powtarzalność, dzięki czemu nastąpi minimalizacja błędów.
Założenia funkcjonalne:
-Wybór trybu pracy, spośród 4 dostępnych: Samoczynny, Manualny, Przeglądanie, Czyszczenie.
-Dozowanie składników pompami perystaltycznymi.
-Detekcja obecności szklanki czujnikiem ultradźwiękowym (czujnik bezpieczeństwa).
-Wyświetlanie komunikatów na ekranie EASY-RTD-DC-43-03B2-00.
-Sygnalizacja pracy pomp oraz trybów działania, poprzez diody LED.
-Możliwość dodawania, przeglądania i usuwania przepisów.
-Licznik przygotowanych napojów.
-Kontrola pojemności butelek z składnikami, poprzez zastosowanie wag.
Konfiguracja:
W projekcie zostanie użyty sterownik EASY-E4-DC-12T1, moduł rozszerzeń EASY-E4-UC-16RE1 oraz ekran EASY-RTD-DC-43-03B2-00. Taki dobór komponentów, pozwoli na ewentualne, bardzo proste, rozbudowanie urządzenia w przyszłości - w przypadku chęci dodania kolejnych czterech pomp oraz diod sygnalizacyjnych. Zwiększenie ilości pomp, będzie skutkowało zwiększeniem ilości wag, potrzebnych do kontrolowania pojemności butelek z składnikami. Problem ten można rozwiązać poprzez dodanie kolejnego modułu, np. EASY-E4-DC-6AE1. Na tylnej części urządzenia zamontowane zostanie gniazdo IEC C13.
Zasada działania:
Po podłączeniu urządzenia do sieci, użytkownik będzie miał możliwość wyboru jednego z czterech trybów pracy: Samoczynny, Manualny, Przeglądanie, Czyszczenie.
Tryb samoczynny polega na automatycznym wykonaniu drinka. W pierwszej kolejności dokonuje się wyboru rozmiaru szklanki. Ilość składników z przepisu jest automatycznie przeliczana. Następnie wprowadza się numer napoju z bazy. Wpisywany numer można edytować w dowolnym momencie. Program zweryfikuje poprawność wprowadzonych danych. W przypadku, gdy w bazie danych pod danym numerem nie ma żadnego przepisu, użytkownikowi wyświetlany jest komunikat z prośbą o ponowne wprowadzenie numeru. W przypadku pozytywnej weryfikacji sprawdzana jest obecność szklanki. Umieszczenie szklanki przed czujnikiem rozpoczyna (z opóźnieniem 2 sekund) proces transportu składników. Za pomocą przycisku stop proces można zatrzymać oraz wznowić ponownie naciskając przycisk start. Po zakończonej prac wyświetlane jest zapytanie o kolejne wykonanie dokładnie tego samego przepisu - w przypadku chęci wykonania kilku takich samym drinków nie ma konieczności powtarzania całego procesu wprowadzania danych.
Tryb manualny polega na ręcznej obsłudze pomp przez użytkownika. Wyboru pompy dokonuje się poprzez przyciski od 1 do 4, dostępne na wyświetlaczu. Wybrana pompa pracuje w momencie trzymania przycisku start - jego odciśnięcie skutkuje zatrzymaniem pompowania. W trybie manualnym dokonuje się również edycji przepisów - można je dodawać, usuwać oraz edytować.
Tryb przeglądania to tryb mający za zadanie wyświetlanie na ekranie wszystkich dostępnych przepisów znajdujących się w bazie.
Tryb czyszczenia polega na włączeniu po kolei wszystkich pomp (wcześniej użytkownik będzie miał za zadanie podstawić naczynie z wodą pod pompy).
Zastosowanie pomp perystaltycznych pozwoli na dokładne odmierzanie ilości składników, wykorzystując charakterystyki wykorzystanych pomp. Same składniki będą kontrolowane przez wagi - jeżeli butelka będzie prawie opróżniona, to wyświetli się odpowiedni komunikat na wyświetlaczu (można także sygnalizować taką sytuację diodą.
Działanie poszczególnej pompy jest sygnalizowane, poprzez odpowiadającą każdej pompie, diodę LED. Diody te sygnalizują także, który tryb pracy jest aktualnie wybrany.
Baza przepisów będzie mogła być zapisywana w wbudowanej pamięci sterownika, z możliwością archiwizacji i rozszerzania bazy przy użyciu karty micro-SD.
Sam projekt można jeszcze rozbudować np. o aplikację internetową, poprzez która możliwe będzie zarówno zarządzanie bazą napojów jak i obsługa urządzenia. Wykorzystanie podzespołów od Eaton, powinno zapewnić długą, bezawaryjną pracę urządzenia.
Schemat blokowy oraz konfiguracja w EasySoft zostały przygotowane i dołączone do zgłoszenia, w zdjęciach poniżej. Dodatkowo wykonano poglądową wizualizację, jak takie urządzenie mogłoby wyglądać (obudowa oparta na np. profilach aluminiowych 2020 i częściach wydrukowanych na drukarce 3D).
-
Celem projektu jest zrealizowanie inteligentnego systemu poziomu oświetlenia w pomieszczeniach przy pomocy binarnych czujników natężenia światła, których regulacja odbywa się przez potencjometr. Czujniki wysyłają sygnał w postaci logicznej jedynki do wejść sterownika PLC i modułu wejść cyfrowych, gdy w danym pomieszczeniu następuje spadek właściwego natężenia światła. Natomiast sygnał w postaci logicznego zera jest wysyłany, gdy jest odpowiedni poziom natężenia światła. Sterownik informuje, poprzez wyświetlacz, o braku odpowiedniego poziomu oświetlenia w danym pomieszczeniu i załącza światło w nim. Następnie przekaźnik programowalny wysyła wiadomość e-mail na wybrany adres, informując o włączeniu lub wyłączeniu światła w danym pomieszczeniu. W godzinach od 22:00 do 6:00, na podstawie zegara czasu rzeczywistego, przekaźnik programowalny nie sprawdza obecności oświetlenia. W godzinach porannych sterownik czeka na dostanie się światła dziennego do pomieszczenia, dopiero wtedy zaczyna sprawdzać poziom oświetlenia.
-
Układ sterowania nagrzewaniem i wentylacją warsztatu.
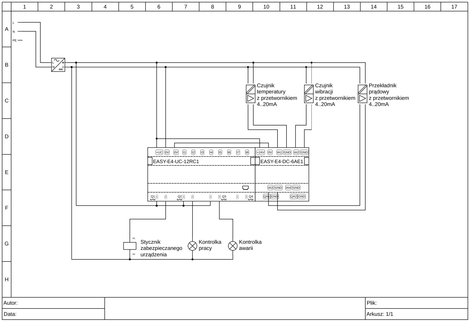
W skład aparatury sterowania wchodzą:
1) EASY-E4-UC-12RC1 - Urządzenie podstawowe z wyświetlaczem
2) Panel operatorski HMI z Modbus TCP/IP
3) Czujniki temperatury
4) Styczniki mocy dla wentylatorów i nagrzewnicy
5) Przyciski i przełączniki sterująceAplikacja steruję ogrzewaniem i wentylacją warsztatu.
W pomieszczeniu są zainstalowane czujniki temperatury.
Program na podstawie wartości zadanej na panelu HMI i pomiaru z czujników reguluje temperaturę w pomieszczeniu.
Zimą nagrzewa pomieszczenie a latem uruchamia wentylatory w celu jego ochłodzenia.
Istnieje też możliwość trybu ręcznego sterowania nagrzewaniem i wentylacją.
Dodatkowo zastosowana przycisk bezpieczeństwa dla awaryjnego zatrzymania układu sterowania. -
Biorę udział w konkursie i akceptuję regulamin konkursu.
Ogólnie mój pomysł narodził się jeszcze w zeszłym roku, kiedy poproszono mnie o naprawę sterownika kotła, w czasie zimy. Co prawda usterkę udało się szybko zlokalizować i naprawić. Jednak pozostało pytanie co zrobić w momencie, kiedy mamy święta, nic nie można kupić od ręki, a kocioł trzeba jakoś odpalić? Przydał by się jakiś prosty sterownik, który można zainstalować, na czas naprawy/wymiany tego oryginalnego.
Easy E4 uzbrojone w parę modułów, wydaje się dosyć ciekawym zapleczem do zbudowania takiego awaryjnego sterownika, zwarzywszy, że zbliża się nam kolejna zima. Ogólnie jednostka centralna musiałby być w wersji tranzystorowej, ponieważ przyda się wyjście PWM. Założenie układowe jest następujące.
Sterownik Easy E4, steruje za pomocą sygnału PWM inteligentnym SSRem, aby mieć kontrolę nad wentylatorem. SSR ten dodatkowo posiada możliwość cyfrowej komunikacji przez RS485 protokołem MODBUS RTU. Osobiście posiadam taki moduł w formie LSA-H3P40YBM. Nie będę tu rozpisywał się nad nim, ale możliwości są spore. Reszta wyjść sterownika służy, do obsługi podstawowej funkcjonalności, czyli pompa C.O, pompa C.W.U. zawór 4D. To wystarcza do minimalnej pracy, większości kotłowni. Moduł PT-100 pozwoli podpiąć minimalną wymaganą Ilość czujników temperatury, czyli, kotła, C.O, C.W.U, ślimaka podajnika. Wejścia Wykorzystał bym do, sterownia prostym menu ekranowym (podstawowe czasy jak przerwa/ślimak, moc wentylatora, temperatury zadane i ochrony), oraz dodania funkcji, której brakuje mi w oryginalnych sterownikach kotłów, czyli przycisku wyłączenia awaryjnego. Osoby starsze, często niewiedza co zrobić w sytuacji podbramkowej i klikają na chybił, trafił. Dodatkowo, jest wejście kontroli zamknięcia klapy zasobnika.
Oczywiście to taki opis minimalistyczny, zagadnień jest tu sporo, ale myślę, że pomysł warty rozpatrzenia i jak najbardziej do zrealizowania.
PS. Ktoś może powiedzieć, że w kotłach nie ma czujników PT-100. Tak, ale gama stosowanych czujników temp, jest duża, każdy producent ma własne predyspozycje NTC, PTC, a sterowniki przemysłowe zazwyczaj ich nie obsługują, więc i tak trzeba, dać coś swojego.. Z tego co zauwarzyłem jedynie czujnik spalin wszyscy dają ten sam, czyli PT-1000.
Konfiguracja systemu EASY:
EASY E4 COM-RTU M1 + Easy E4-DC-12T1C + Easy E4-UC-8RE1 + Easy E4-DC-4PE1
Czytaj także:
Cześć, czy pomoze ktos w dobraniu zamienników z Eatona na
Produkty Eatona: Styk pomocniczy 1Z 1R montaż boczny NHI11-PKZ0 07
SŁOWNIK ELEKTRYKA [dodaj odpowiedź i wygraj zestaw gadżet
Ostatni konkurs cieszył się tak dużą popularnością, że nie próżnujm
NAJLEPSZY PREZENT DLA ELEKTRYKA! [dodaj odpowiedź i wygra
Kochani forumowicze! Wracamy do Was z kolejnym konkursem. Tym raze
Konkurs "Łączy nas napięcie x Schneider Electric"
Nasz konkurs to 20 tygodni rywalizacji, 10 pytań i nagrody o wartoś
Kompaktowa kolumna sygnalizacyjna SLC od Eaton
Poznaj kolumnę sygnalizacyjną SLC od Eaton – kompaktową, funkcjonal
Zasilacz Easy Modicon. Niezawodny partner dla automatyka
Zasilacz ABLS1A12060E serii Easy Modicon ABL2 to ekonomiczne i soli

Dziękujemy wszystkim uczestnikom za Wasze pomysły, kreatywność i zaangażowanie 💪 Każdy projekt pokazał, że przekaźniki EASY dają ogromne możliwości – od praktycznych rozwiązań po naprawdę innowacyjne koncepcje!
Oto piątka zwycięzców, do których trafią pakiety startowe EASY od @EATON Electric 🏆
1️⃣ @MarKoz – Inteligentna sala egzaminacyjna z systemem antyściągającym opartym o PLC
2️⃣ @wojacek – Wykonanie sterowania myjką przemysłową
3️⃣ @bpatrzyk – System wsparcia OSP z wykorzystaniem przekaźnika Eaton EASY
4️⃣ @KJaro5040 – Automatyzacja prac wykonywanych przy hodowli bydła gospodarczego
5️⃣ @damkar – Stworzenie centralnego sterownika domowej instalacji elektrycznej (Energy Management System – EMS)
Gratulacje dla zwycięzców! 🎊 Skontaktujemy się z Wami mailowo w sprawie przekazania nagród.
Jeszcze raz dziękujemy wszystkim uczestnikom i partnerowi konkursu – @EATON Electric – za wspólne działanie! ⚡